transforming airport customs check into a 5-minute digital experience


Feb 2016 – June 2016

Dubai Customs sought to modernize an outdated, paper-based declaration process that delayed passengers during arrivals.

As the Lead UX Designer, I was responsible for creating a mobile-first digital experience to simplify item declarations, enhance compliance, and speed up customs clearance.

My Role

Technical Leader - UX/UI

Stakeholders

UX/UI Designer, Xamarin Developers, Backend Developer, Business Analyst and Architect

Company

Dubai Customs

Tools

Figma, FigJam, Adobe Photoshop, Miro, Jira and Confluence

Problem → Solution (Overview)

Travelers to Dubai faced delays, confusing forms, and unclear declaration rules, causing frustration at customs.

The IDeclare app replaced paper forms with a simple, mobile process - letting users declare goods, estimate duty, and generate a QR code before landing.

Result: Clearance time cut from 45 minutes to just 5.

Problems Identified
  • Paper forms on arrival caused traveler fatigue and errors.
  • Declarations took ~45 minutes, creating queues and delays.
  • Unclear rules led to over-declaration or missed items.
  • No pre-arrival declaration option available.
  • Manual verification slowed clearance and increased officer workload.
UX Solutions
  • Check eligibility for declaration
  • Digitally list items in allowed/restricted categories
  • Auto-calculate customs duty
  • Generate a QR code for fast clearance
  • Create and save declarations to complete later and Access declaration history for future reference

Research

To ensure the solution matched real needs, I conducted:

This empathy-driven approach laid the foundation for smoother flows and clearer navigation.

User Persona
User Journey Map

Design

The design phase aimed to reduce friction, guide travelers intuitively, and streamline interactions for different declaration scenarios. Every screen and flow was built to support confident decisions, minimize confusion, and accelerate customs clearance.

Design Objectives
Eligibility Checker
A step-by-step guide that asks a few quick questions to determine whether the user needs to declare — reducing unnecessary submissions.
Item Declaration Form
Dynamic fields with grouped categories like Electronics, Gifts, Food, Currency, Liquor, etc. Users simply tap the item, enter quantity/value, and the system handles duty estimation.
Auto Duty Calculator
Based on item type, value, and quantity, duties are estimated in real-time. Edge cases (e.g., exceeding limits) trigger alerts or recommendations.
Travel Data Capture
Stores frequently traveled routes, allowing returning users to reuse or clone previous declarations with a single tap.
QR Code Generator
After submitting the declaration, a scannable QR is generated for faster verification at the customs desk. Works offline once generated.
UI Workflow Enhancements

To ensure a smooth and intuitive experience, the app's UI workflows were optimized in the following ways:

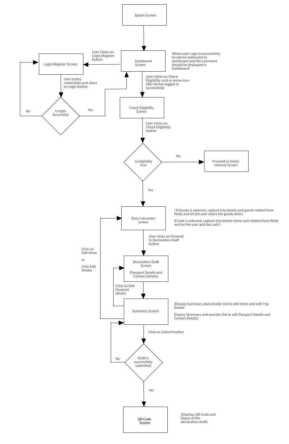
User Flows
User Flow Diagram
Wireframes
User Flow Diagram

Design Features

What I did:
I designed a structured, mobile-friendly flow covering eligibility checks, item selection from categorized goods, duty calculation, and QR code generation. The interface included modular steps (Declaration Type → Add Items → Travel Details), with features like save & resume, history view, and real-time validation to support frequent travelers and ensure error-free submissions.

Why it matters:
This design reduced customs processing time from 45 minutes to just 5, offering travelers a faster, clearer, and more reliable way to declare goods before landing. It improved user confidence, increased declaration accuracy, and streamlined operations for Dubai Customs—leading to higher adoption and smoother airport experiences.

Delivery
Delivery
Delivery

Implementation & Testing

I worked closely with developers to ensure a smooth handoff by providing clear design specs, interaction notes, and UI assets. During development, we reviewed the app iteratively to fine-tune usability, spacing, and responsiveness across key flows like declaration and QR generation.

Testing Methods
  • Usability testing with 5 real users (tourists & business travelers)
  • Iterative feedback from internal QA and stakeholder reviews
  • Validation of form flow, duty calculator, and QR generation
  • Minor interaction tweaks made based on real-time feedback

Outcome & Impact

Results Achieved
  • Reduced customs clearance time from 45 minutes to 5 minutes
  • 35% increase in declaration submissions post-launch
  • Improved accuracy and compliance through smart categorization
  • Higher app adoption among frequent international travelers
Client & User Feedback

"I declared my items while waiting to land. At customs, I just scanned my QR and walked through — it was that simple.”

Travelers found the process smooth, intuitive, and time-saving. Customs officers appreciated the reduced manual workload and faster passenger flow. The client praised the app for modernizing the declaration process and enhancing the overall travel experience at Dubai airports.